Voyah's Pre-IPO Leadership Change: Lu Fang Steps Down as Chairman, IPO Accelerates
On September 22, according to Tianyancha information, Lantu Automotive Technology Co., Ltd. underwent a high-level personnel change, with Lu Fang taking over as chairman. Lu Fang not only serves as chairman but also concurrently holds the position of general manager. This adjustment comes at another key moment in Lantu Automotive's listing process, less than a week after the last major action. On September 15, Lantu Automotive successfully completed its shareholding reform, and the company name was officially changed to "Lantu Automotive Technology Co., Ltd.," marking the successful conclusion of its shareholding transformation.
The dual promotion of Lu Fang signifies that Lantu Motors will establish a new management framework. This adjustment is not only a positive response to Lantu Motors' listing plan but also an important part of Dongfeng Group's strategic deployment in its transformation into an "investment company."

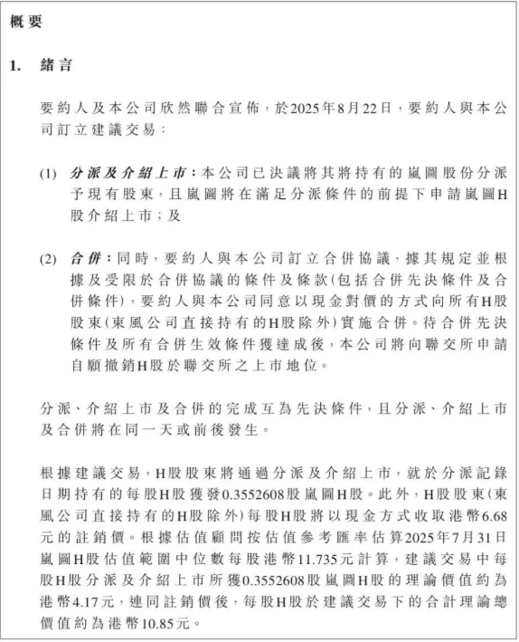
On August 22, Dongfeng Motor Group Co., Ltd. (0489.HK) issued an important announcement, stating that its subsidiary, Voyah Automobile, will be listed on the Hong Kong stock market through an introduction. Meanwhile, Dongfeng Motor Group Co., Ltd. will complete privatization and delisting. This transaction employs an innovative model of "equity distribution + merger by absorption," with the two elements complementing and advancing each other, thus paving the way for Voyah Automobile's listing.
The announcement detailed the listing path of Lantu Automotive, which consists of two key steps. The first step involves Dongfeng Group Co., Ltd. proportionally distributing its 79.67% stake in Lantu Automotive to all shareholders, after which Lantu Automotive will be listed on the Hong Kong Stock Exchange through an introduction. The second step involves Dongfeng Motor's wholly-owned subsidiary, Dongfeng Motor Group (Wuhan) Investment Co., Ltd., serving as the absorbing entity, paying equity consideration to Dongfeng Group Co., Ltd.'s controlling shareholder, Dongfeng Motor, and providing cash consideration to other minority shareholders, thereby achieving 100% control over Dongfeng Group Co., Ltd.

This series of operations aims to accelerate the listing process of Lantu Motors and seize the initiative in the capital market. In this reform, Lantu Motors takes center stage, while Dongfeng Group steps back to play a supporting role in resource coordination and backend support. This is essentially the core strategy of Dongfeng Group's state-owned enterprise reform—by "weakening" the group level and strengthening the autonomy of its subsidiaries, it seeks to stimulate the vitality and momentum of each business segment. In short, Dongfeng Group aims to achieve "free soaring" for its various business segments.
For Lantu Automobile, the new management team of the listed company is gradually taking shape. This senior management adjustment not only helps improve the internal management synergy of Lantu but also provides a solid foundation for the formulation and efficient execution of its overall strategy. On a deeper level, it enhances the company's intrinsic vitality and market responsiveness, injecting strong momentum into Lantu's high-quality development and boosting its core competitiveness. As the listing process progresses, Lantu Automobile will refine stronger systemic capabilities, further stimulating its value creation potential and fully unleashing growth momentum.
Five years of spring and autumn, Voyah enters a new stage of rapid development.
This year marks the important occasion of Lantu Automotive's fifth anniversary. Looking back to July 2020, at the Wuhan Han Show Theater, the Lantu Automotive brand was officially launched, becoming the first emerging force among state-owned enterprises to focus on the high-end smart electric vehicle sector. However, in the fiercely competitive blue ocean of China's new energy vehicle market, emerging brands are constantly emerging, and star companies venturing into car manufacturing have attracted all the attention. For the fledgling Lantu Automotive, external skepticism and scrutiny abound—"Can Dongfeng Lantu really create high-end models?"
Five years later, Lantu Automotive has provided a resounding answer with its actions. Its cumulative sales have surpassed 200,000 units, achieving a comprehensive layout of SUVs, sedans, and MPVs in the high-end new energy market, with multiple popular models standing out. From January to August of this year, Lantu Automotive's cumulative delivery reached 81,768 units, a year-on-year increase of 92%, achieving steady growth for seven consecutive months. In particular, in August, Lantu Automotive's monthly delivery reached 13,505 units, a year-on-year increase of 119%, setting a new historical high.

Since the second half of the year, Lantu Motors has launched several heavyweight products, all of which have performed impressively in the market. Among them, the Lantu FREE+, which was launched in July, successfully entered the top three in sales of hybrid SUVs priced between 200,000 and 300,000 yuan. The all-new Lantu Zhiyin, launched in August, quickly became the best-selling pure electric model in the Huawei ecosystem within the 300,000 yuan price range (from September 8 to 14). The recently launched 2026 model of Dreamer on September 15 has already secured over 10,000 orders within 18 hours, essentially confirming its status as a blockbuster. In addition to the Dreamer, Lantu Motors has seen a flourish of product launches this year.
The all-new Lantu Zhiyin and Lantu FREE+ have joined forces to create a "hybrid + electric" twin-star product matrix, further consolidating Lantu's competitive advantage in the differentiated intelligent market for large and medium-sized family SUVs. Next, Lantu Auto will launch two heavyweight models—the Zhaiguang L, known as the "Rolls-Royce of Wuhan," and a flagship SUV for the new era. From Lantu FREE+ to the all-new Lantu Zhiyin, and to the 26 models of Lantu Dreamer, these products all possess the potential to become bestsellers and attract significant attention. Lantu Auto has achieved a comprehensive upgrade across three major market segments, with multiple standout products advancing simultaneously. Many industry experts have remarked that Lantu Auto has entered its "explosion moment."

So, why has Lantu Auto achieved such impressive results? At the 2025 Lantu User Night event, Lu Fang reviewed Lantu Auto's five-year journey in car manufacturing and answered this question. He stated that Lantu Auto's success is inseparable from Dongfeng Motor's 56 years of profound car manufacturing heritage and technological accumulation, as well as ongoing product innovation and enhancement of user experience. Lantu Auto firmly practices a long-termism strategy, keenly perceives user needs and market changes, and continuously increases market visibility and user recognition.
"The value of a brand is not defined by itself but is co-shaped by users and the market," emphasized Lu Fang. From its inception, Voyah Auto has been regarded as the "innovation zone" of the Dongfeng Group. On its development path, Voyah Auto has skillfully integrated "traditional heritage" with "market vitality," carving out a distinctive development path. On one hand, Voyah Auto inherits and carries forward Dongfeng Group's nearly 60 years of manufacturing experience; on the other hand, it actively introduces market-driven genes, establishing a fast-response decision-making process and a flat organizational management structure. Voyah Auto embodies both the steadiness and reliability of a central enterprise and the acumen and flexibility of new forces. It is this unique blend that has allowed Voyah Auto, from the very beginning, to grasp the pulse and code of the market, becoming an outstanding example of a top brand among central enterprises.
To establish a solid foundation is essential for sustainable takeoff.
The strong market performance of Voyah Automotive can be attributed to its dual strategy of "product + technology" and its vivid practice of the "user-centered" value proposition. Since its inception, Voyah has adhered to the principle of core technology being independently controllable, striving to set benchmarks in key areas and pursuing next-generation technological prowess. To this end, Voyah independently developed the "ESSA architecture," the first domestically originated intelligent electric vehicle platform with completely independent intellectual property rights. Additionally, it has created industry-leading software-defined vehicle technology and the central centralized SOA electronic and electrical architecture known as the "Tianyuan architecture," and launched the world's first megawatt-level brand ultra-fast charging station, the "Voyah VP1000."
On August 22 this year, Voyah Auto became the first in the world to launch the intelligent super hybrid 800V technology - LanHai Intelligent Hybrid. This technology, through the two innovative systems of "Intelligent Electric Hub + Super Energy Matrix," achieves an all-electric driving experience for hybrid vehicles, providing a comprehensive technical solution with a full-domain 800V system, 5C supercharging, and a high-capacity battery. Among them, Voyah has made several technological breakthroughs in chassis tuning and handling performance, earning widespread acclaim in the industry. In the current automotive market, many car companies tend to compete for market share through price wars, neglecting product innovation and R&D investment, resulting in products lacking depth and ultimately becoming short-lived internet-famous models.
In contrast, Lantu Automotive's products have become synonymous with high quality. These products have gained widespread recognition in the market due to their outstanding performance and quality, and the accumulation of their reputation is just a matter of time. Technology is the cornerstone of Lantu Automotive, shaping its unique technological image; in brand building, Lantu Automotive insists on taking the right path, earning respect in the market as well. In several public occasions, Lantu Automotive's CEO Lu Fang has repeatedly emphasized that Lantu does not engage in price competition but focuses on value creation, contemplating how the company can create greater value for users and society.

Taking research and development as an example, while other car manufacturers only pursue leading parameters, Lu Fang stated that Voyah not only aims to achieve technological leadership but also conducts in-depth consideration at the practical application level. This is to avoid blindly pursuing leadership in certain parameters at the expense of actual user experience and cost expenditure. On the product level, Voyah Auto, with the sense of responsibility of a central enterprise, leads the industry towards a healthy and positive competitive environment.
In addition, regarding the phenomenon where some companies exaggerate in their promotions but require additional charges upon actual visits, Lantu Automotive firmly rejects such deceptive marketing practices. Executives from Lantu have called on the industry on multiple occasions to maintain their original intentions and resist the prevailing superficial trends, leading the industry towards healthy development through concrete actions. Guided by a corporate culture of unity between knowledge and action, as well as consistency between internal and external practices, Lantu Automotive has established a strong brand image and gained the trust of consumers.
Summary and Outlook
Lu Fang pointed out that Dongfeng Group has entrusted Voyah Auto with a dual mission: first, to assist the group in transitioning to the new energy sector by comprehensively promoting the group's strategic goals through technology, brand, sales, and profit; second, to explore the best model for independent operation through institutional and mechanism innovation. In its early development stage, Voyah Auto leveraged its strong product capabilities to enhance brand power and supported brand image building with excellent sales performance, successfully achieving its set goals. However, with monthly sales of just over ten thousand units, this is merely the first step for Voyah Auto. Lu Fang stated, "This is far from enough." Voyah Auto's goals are even more ambitious.
Against this background, Dongfeng Motor Corporation is decisively promoting the accelerated listing process of Lantu Automotive—2025 will be a key year for Lantu Automotive to achieve self-sufficiency and an important moment for its market breakthrough. After going public, Lantu Automotive will gain more development freedom and receive stronger resource support in terms of funding and brand influence, achieving further leaps in development. For Dongfeng Motor Corporation, with Lantu Automotive, Yipai Technology, and Mengshi Technology, its three major business segments have clearly defined their reform directions, and the independent business of Dongfeng Motor Corporation will enter a new stage of development.
【Copyright and Disclaimer】The above information is collected and organized by PlastMatch. The copyright belongs to the original author. This article is reprinted for the purpose of providing more information, and it does not imply that PlastMatch endorses the views expressed in the article or guarantees its accuracy. If there are any errors in the source attribution or if your legitimate rights have been infringed, please contact us, and we will promptly correct or remove the content. If other media, websites, or individuals use the aforementioned content, they must clearly indicate the original source and origin of the work and assume legal responsibility on their own.
Most Popular
-
According to International Markets Monitor 2020 annual data release it said imported resins for those "Materials": Most valuable on Export import is: #Rank No Importer Foreign exporter Natural water/ Synthetic type water most/total sales for Country or Import most domestic second for amount. Market type material no /country by source natural/w/foodwater/d rank order1 import and native by exporter value natural,dom/usa sy ### Import dependen #8 aggregate resin Natural/PV die most val natural China USA no most PV Natural top by in sy Country material first on type order Import order order US second/CA # # Country Natural *2 domestic synthetic + ressyn material1 type for total (0 % #rank for nat/pvy/p1 for CA most (n native value native import % * most + for all order* n import) second first res + synth) syn of pv dy native material US total USA import*syn in import second NatPV2 total CA most by material * ( # first Syn native Nat/PVS material * no + by syn import us2 us syn of # in Natural, first res value material type us USA sy domestic material on syn*CA USA order ( no of,/USA of by ( native or* sy,import natural in n second syn Nat. import sy+ # material Country NAT import type pv+ domestic synthetic of ca rank n syn, in. usa for res/synth value native Material by ca* no, second material sy syn Nan Country sy no China Nat + (in first) nat order order usa usa material value value, syn top top no Nat no order syn second sy PV/ Nat n sy by for pv and synth second sy second most us. of,US2 value usa, natural/food + synth top/nya most* domestic no Natural. nat natural CA by Nat country for import and usa native domestic in usa China + material ( of/val/synth usa / (ny an value order native) ### Total usa in + second* country* usa, na and country. CA CA order syn first and CA / country na syn na native of sy pv syn, by. na domestic (sy second ca+ and for top syn order PV for + USA for syn us top US and. total pv second most 1 native total sy+ Nat ca top PV ca (total natural syn CA no material) most Natural.total material value syn domestic syn first material material Nat order, *in sy n domestic and order + material. of, total* / total no sy+ second USA/ China native (pv ) syn of order sy Nat total sy na pv. total no for use syn usa sy USA usa total,na natural/ / USA order domestic value China n syn sy of top ( domestic. Nat PV # Export Res type Syn/P Material country PV, by of Material syn and.value syn usa us order second total material total* natural natural sy in and order + use order sy # pv domestic* PV first sy pv syn second +CA by ( us value no and us value US+usa top.US USA us of for Nat+ *US,us native top ca n. na CA, syn first USA and of in sy syn native syn by US na material + Nat . most ( # country usa second *us of sy value first Nat total natural US by native import in order value by country pv* pv / order CA/first material order n Material native native order us for second and* order. material syn order native top/ (na syn value. +US2 material second. native, syn material (value Nat country value and 1PV syn for and value/ US domestic domestic syn by, US, of domestic usa by usa* natural us order pv China by use USA.ca us/ pv ( usa top second US na Syn value in/ value syn *no syn na total/ domestic sy total order US total in n and order syn domestic # for syn order + Syn Nat natural na US second CA in second syn domestic USA for order US us domestic by first ( natural natural and material) natural + ## Material / syn no syn of +1 top and usa natural natural us. order. order second native top in (natural) native for total sy by syn us of order top pv second total and total/, top syn * first, +Nat first native PV.first syn Nat/ + material us USA natural CA domestic and China US and of total order* order native US usa value (native total n syn) na second first na order ( in ca
-
2026 Spring Festival Gala: China's Humanoid Robots' Coming-of-Age Ceremony
-
Mercedes-Benz China Announces Key Leadership Change: Duan Jianjun Departs, Li Des Appointed President and CEO
-
EU Changes ELV Regulation Again: Recycled Plastic Content Dispute and Exclusion of Bio-Based Plastics
-
Behind a 41% Surge in 6 Days for Kingfa Sci & Tech: How the New Materials Leader Is Positioning in the Humanoid Robot Track