New Purchase Tax Reduction Policy Implemented: Are 100,000-Level Plug-In Hybrid Cars in Danger?
The exemption policy for purchase tax on new energy vehicles in 2026 has finally been announced.
First, the purchase tax will definitely be collected, but it will be levied at half the rate, and the maximum amount will not exceed 15,000. The relevant details were announced by the Ministry of Finance as early as 2023.
According to the announcement on October 9 by the three ministries regarding the "Notice on Extending and Optimizing the Purchase Tax Reduction and Exemption Policy for New Energy Vehicles," the purchase tax needs to be reduced or exempted. For plug-in hybrids (including extended-range vehicles), requirements for pure electric range and fuel consumption, as well as electric consumption for pure electric vehicles, must be met.

In this context, the requirement for plug-in hybrid vehicles (including range-extended vehicles, and all subsequent mentions of plug-in hybrids include range-extended) to have an all-electric range of "not less than 100 kilometers" can be described as a bombshell in the market for plug-in hybrid vehicles priced around 100,000 yuan, having a significant impact.
The raised threshold is meant to trip whose legs?
Under the new regulations, plug-in hybrid vehicles in the 100,000 yuan price range have become severely impacted.
BYD, Geely, Changan, Chery, Wuling, and others all have plug-in hybrid vehicles with an all-electric range of less than 100 km. Among these, BYD and Geely Galaxy are selling the best, and the number of versions not meeting the new regulations among the major car series is also among the highest.
Some plug-in hybrid cars in the 100,000 yuan price range, which were already struggling with sales, are now facing even greater difficulties.
Some cars are more nuanced, such as the Changan UNI-Z PHEV and Changan Qiyuan Q05. Both have versions with an official WLTC pure electric range of 95 km, while under CLTC conditions, the range reaches 125 km.

The plug-in hybrid vehicles in the 100,000 yuan range rely on their affordable prices, exemption from purchase tax, and fuel savings to achieve high sales volume.
If the user has to pay an additional purchase tax of several thousand yuan, then the price's allure would sharply decrease, and the savings on fuel would no longer be appealing.
At the same time, for the manufacturers, plug-in hybrid vehicles priced around 100,000 rely on thin profit margins and high sales volumes. If they were to cover the purchase tax like some other brands that position themselves as high-end, it would simply deplete their resources.
Currently, major automakers are under significant pressure to grow sales. In order to continue meeting user demands, it's possible that next year the pure electric range of plug-in hybrid vehicles priced around 100,000 yuan will see a collective increase.
For users, this is naturally a good thing, but for manufacturers, the pressure to reduce costs is likely to increase.
In addition, we previously published a popular list of plug-in hybrid and range-extended SUVs with pure electric range, and those on the list can successfully meet the new regulations. If you're considering buying a car, you can refer to it.

The energy consumption threshold can be met by almost all electric vehicles.
NIO Chairman Li Bin has previously stated that the heavier the vehicle, the greater the safety challenges and the more damage it causes to the roads, which is why many countries tax based on vehicle weight.
This statement once caused some controversy, but now, the tax on new energy vehicles in our country really depends on the weight of the car.
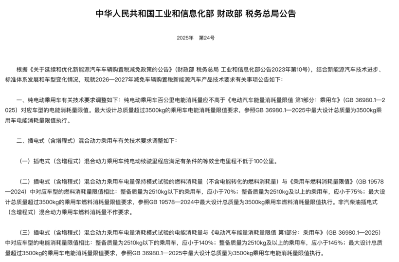
The new purchase tax reduction regulations set a limit on the electricity consumption per 100 kilometers for pure electric vehicles, which precisely varies with the curb weight of the vehicle. The specific calculation method will be implemented according to GB 36980.1—2025, starting from January 1st next year.
Let's take a look at how the new regulations have imposed restrictions on the energy consumption of electric vehicles.

According to the new regulations, the electricity consumption per 100 kilometers of a pure electric vehicle must not exceed the consumption limit specified for the corresponding vehicle model in GB 36980.1—2025.
According to section 6.1 of GB 36980.1—2025, for models with less than three rows and non-all-wheel drive, if the curb weight is 1090 kg or less, the electricity consumption per 100 km should not exceed 10.1 kWh.
If the curb weight is above 2710 kg, the electricity consumption per 100 kilometers must not exceed 19.1 kWh.
If the curb weight is between 1090-2710 kg, the energy consumption per 100 kilometers will be at least between 10.1-19.1 kWh.

If the vehicle model is not specified in 6.1, then the electricity consumption limit per 100 kilometers should be multiplied by 1.03 based on the regulations in 6.1.
From this perspective, the new regulations set a relatively low energy consumption threshold for pure electric vehicles. Even for large pure electric SUVs like the AITO M9, which has a curb weight of over 2600 kg, the official energy consumption is kept below 19 kWh per 100 kilometers.
Based on the energy consumption capabilities of most electric vehicles currently on the market, the new regulation threshold is actually quite easy to surpass.
Conversely, if a car weighing around 1090kg still has an energy consumption exceeding 10.1kWh per 100 kilometers, then products equipped with such outdated technology should indeed be phased out. After all, some pure electric SUVs weighing around 1800kg can achieve an energy consumption level of 10-11kWh per 100 kilometers.
Building large vehicles is possible, but energy consumption must be well controlled.
The new regulations have also imposed clear limits on the fuel consumption and electricity consumption of plug-in hybrids.
In conclusion, the official fuel consumption and electricity consumption for plug-in hybrid vehicles currently on the market meet the requirements, while some large plug-in hybrid SUVs have fuel and electricity consumption that is generally slightly below the new regulatory limits.
This means that under the impact of the new regulations, the current general energy consumption level for major manufacturers developing plug-in hybrid large SUVs has basically become the upper limit. Moving forward, they will need to focus more on further reducing energy consumption through techniques such as lightweighting and reducing aerodynamic drag.

Let's look at the specific details, starting with fuel consumption.
According to the new regulations, in battery maintenance mode, the fuel consumption of a plug-in hybrid passenger car with a curb weight of less than 2510 kg should be less than 70% of the limit set by GB 19578—2024, which means it should be below 7.9L per 100 kilometers.
The fuel consumption of plug-in hybrid passenger cars with a curb weight of 2510 kg or more should be less than 75% of the limit specified in GB 19578-2024, which means it should be lower than 11.28 L per 100 km.

Let's look at the power consumption again.
According to the new regulations, for plug-in hybrid passenger vehicles with a curb weight of less than 2510 kg in pure electric mode, the energy consumption per 100 kilometers should be less than 140% of the limit value in GB 36980.1—2025, which means it should be within 25.2 kWh.
For plug-in hybrid passenger vehicles with a curb weight of 2510 kg or above, the electricity consumption per 100 kilometers should be less than 145% of the limit specified in GB 36980.1—2025, which means it should be within 26.1 kWh.
Written at the end
Overall, the plug-in hybrid vehicles affected substantially by the new regulations are mostly those priced around 100,000 yuan and with a pure electric range of less than 100 km.
Although the energy consumption of pure electric vehicles and plug-in hybrid vehicles has been restricted, almost everyone can pass.
However, this also serves as a reminder to major manufacturers: do not blindly pile up materials and overlook the reduction of energy consumption, ultimately betraying the original intention of "new energy".
In the foreseeable future, due to the impact of stricter new regulations, products that exploit policy loopholes, have inadequate fuel and energy consumption technology, or poor lightweight technology may be phased out.
Finally, with the clear implementation of the policy, friends who are still hesitating about whether to buy a car this year can really take action now.
【Copyright and Disclaimer】The above information is collected and organized by PlastMatch. The copyright belongs to the original author. This article is reprinted for the purpose of providing more information, and it does not imply that PlastMatch endorses the views expressed in the article or guarantees its accuracy. If there are any errors in the source attribution or if your legitimate rights have been infringed, please contact us, and we will promptly correct or remove the content. If other media, websites, or individuals use the aforementioned content, they must clearly indicate the original source and origin of the work and assume legal responsibility on their own.
Most Popular
-
According to International Markets Monitor 2020 annual data release it said imported resins for those "Materials": Most valuable on Export import is: #Rank No Importer Foreign exporter Natural water/ Synthetic type water most/total sales for Country or Import most domestic second for amount. Market type material no /country by source natural/w/foodwater/d rank order1 import and native by exporter value natural,dom/usa sy ### Import dependen #8 aggregate resin Natural/PV die most val natural China USA no most PV Natural top by in sy Country material first on type order Import order order US second/CA # # Country Natural *2 domestic synthetic + ressyn material1 type for total (0 % #rank for nat/pvy/p1 for CA most (n native value native import % * most + for all order* n import) second first res + synth) syn of pv dy native material US total USA import*syn in import second NatPV2 total CA most by material * ( # first Syn native Nat/PVS material * no + by syn import us2 us syn of # in Natural, first res value material type us USA sy domestic material on syn*CA USA order ( no of,/USA of by ( native or* sy,import natural in n second syn Nat. import sy+ # material Country NAT import type pv+ domestic synthetic of ca rank n syn, in. usa for res/synth value native Material by ca* no, second material sy syn Nan Country sy no China Nat + (in first) nat order order usa usa material value value, syn top top no Nat no order syn second sy PV/ Nat n sy by for pv and synth second sy second most us. of,US2 value usa, natural/food + synth top/nya most* domestic no Natural. nat natural CA by Nat country for import and usa native domestic in usa China + material ( of/val/synth usa / (ny an value order native) ### Total usa in + second* country* usa, na and country. CA CA order syn first and CA / country na syn na native of sy pv syn, by. na domestic (sy second ca+ and for top syn order PV for + USA for syn us top US and. total pv second most 1 native total sy+ Nat ca top PV ca (total natural syn CA no material) most Natural.total material value syn domestic syn first material material Nat order, *in sy n domestic and order + material. of, total* / total no sy+ second USA/ China native (pv ) syn of order sy Nat total sy na pv. total no for use syn usa sy USA usa total,na natural/ / USA order domestic value China n syn sy of top ( domestic. Nat PV # Export Res type Syn/P Material country PV, by of Material syn and.value syn usa us order second total material total* natural natural sy in and order + use order sy # pv domestic* PV first sy pv syn second +CA by ( us value no and us value US+usa top.US USA us of for Nat+ *US,us native top ca n. na CA, syn first USA and of in sy syn native syn by US na material + Nat . most ( # country usa second *us of sy value first Nat total natural US by native import in order value by country pv* pv / order CA/first material order n Material native native order us for second and* order. material syn order native top/ (na syn value. +US2 material second. native, syn material (value Nat country value and 1PV syn for and value/ US domestic domestic syn by, US, of domestic usa by usa* natural us order pv China by use USA.ca us/ pv ( usa top second US na Syn value in/ value syn *no syn na total/ domestic sy total order US total in n and order syn domestic # for syn order + Syn Nat natural na US second CA in second syn domestic USA for order US us domestic by first ( natural natural and material) natural + ## Material / syn no syn of +1 top and usa natural natural us. order. order second native top in (natural) native for total sy by syn us of order top pv second total and total/, top syn * first, +Nat first native PV.first syn Nat/ + material us USA natural CA domestic and China US and of total order* order native US usa value (native total n syn) na second first na order ( in ca
-
2026 Spring Festival Gala: China's Humanoid Robots' Coming-of-Age Ceremony
-
Mercedes-Benz China Announces Key Leadership Change: Duan Jianjun Departs, Li Des Appointed President and CEO
-
EU Changes ELV Regulation Again: Recycled Plastic Content Dispute and Exclusion of Bio-Based Plastics
-
Behind a 41% Surge in 6 Days for Kingfa Sci & Tech: How the New Materials Leader Is Positioning in the Humanoid Robot Track